POLITICA
La ruta del fentanilo mortal: quiénes compraron los lotes, el desvío ilegal y el misterioso faltante de 5 kilos

“Nunca tuve nada que ver con drogas ni con narcotráfico”, sostuvo Ariel García Furfaro en la declaración indagatoria del viernes pasado frente al juez federal de La Plata Ernesto Kreplak y la fiscal María Laura Roteta. También lo hizo ante las cámaras de TV y en la entrevista que concedió a Infobae. “No soy narco”, repitió. En todos los casos culpa de falsas denuncias por ese presunto hecho a un ex empleado de los laboratorios HLB Pharma Group SA y Ramallo SA. En el dictamen de 155 fojas a través del cual el Ministerio Público Fiscal solicitó al magistrado la detención de 10 de los 17 imputados en la causa por la elaboración, distribución y venta de fentanilo contaminado vinculado al fallecimiento de 96 pacientes en clínicas y hospitales, se hace mención directa a ampollas del potente opioide de uso medicinal de HLB Pharma derivadas al comercio ilegal, una hecho investigado desde 2023 por la Procuraduría de Narcocriminalidad (PROCUNAR); la falta de trazabilidad de lotes del medicamento y la duda sobre la destrucción de 5 kilos de citrato de fentanilo en polvo importado por los laboratorios de Ariel García. Esos hechos son investigados y el Ministerio de Seguridad a cargo de Patricia Bullrich.
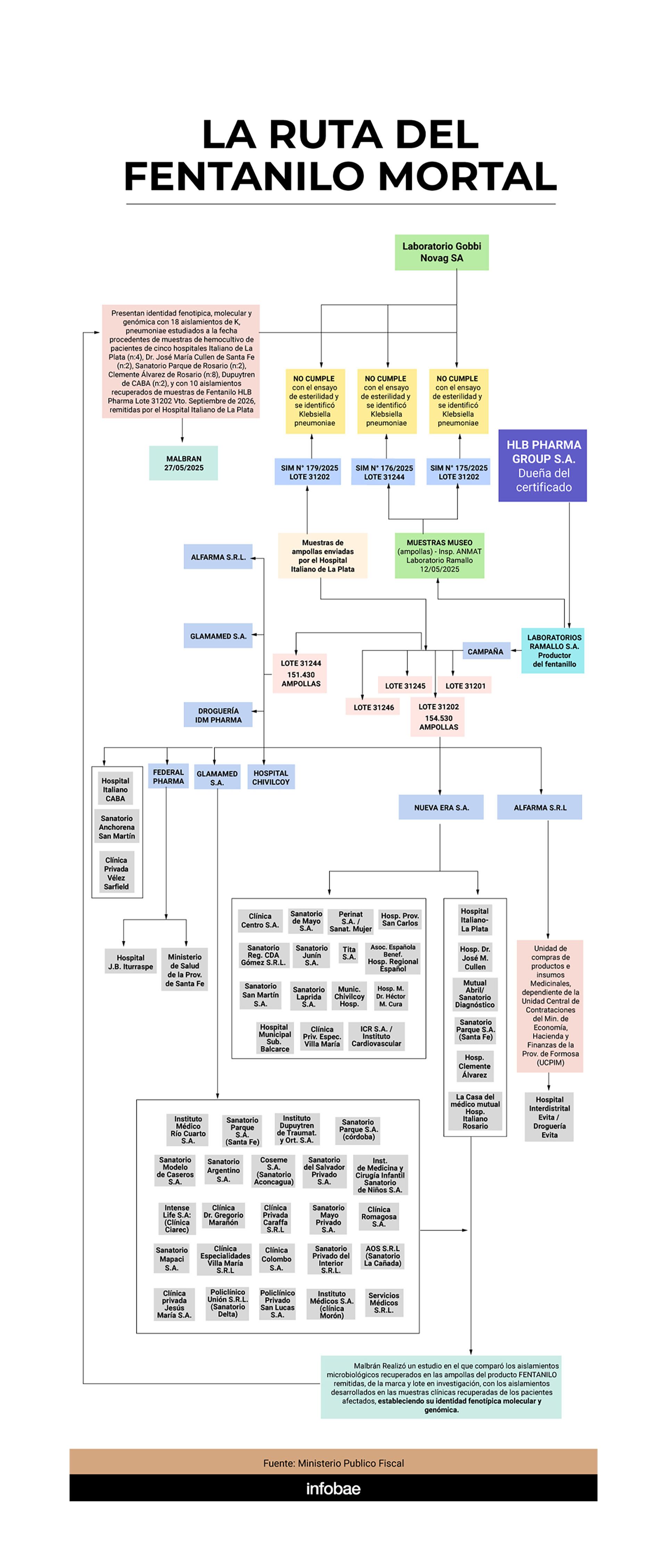
En la página 22 del extenso dictamen fiscal también se elaboró un cuadro detallado de la ruta que siguieron los lotes de fentanilo contaminado con bacterias, sobre todo el 31.202, que fueron usados en las unidades de cuidados intensivos y se lo vincula a la muerte o la infección de más de un centenar de pacientes.

Cadena de comercialización
En el expediente, y basado en la documentación que recabó el juzgado de Kreplak en menos de tres meses de investigación, se revela la “cadena de comercialización de los Lotes 31.202 y 31.244 del fentanilo HLB”. Allí se describe que los lotes del “fentanilo contaminado se produjeron en el Laboratorio Ramallo S.A., y HLB Pharma los sacó a la venta el 4/1/25 (lote 31.202) y el 6/1/25 (lote 31.244)”.
También se precisa que del “LOTE 31202 se produjeron 154.530 ampollas, que equivalen a 1.545 cajas de 100 ampollas cada una (por 5ml, concentración 0,05mg/ml). Según la documentación secuestrada y aquella remitida por ANMAT, de lo que se pudo reconstruir hasta el momento (estos datos son parciales y podrían variar con el devenir de la investigación), los remitos de HLB Pharma y los correos electrónicos enviados por el director técnico de HLB dan cuenta de que estas ampollas se vendieron a cuatro droguerías: Droguería Alfarma S.R.L., habría adquirido 15.000 ampollas”.
La fiscalía describe que a su vez Alfarma (propiedad de Ariel García), “habría vendido a la Unidad de Compras de Productos e Insumos Medicinales, dependiente de la Unidad Central de Contrataciones del Ministerio de Economía, Hacienda y Finanzas de la Provincia de Formosa (UCPIM) la cantidad de 15.000 ampollas “. De ese total, “2.000 habrían sido vendidas al Hospital Interdistrital Evita”.
Los documentos incorporados a la causa muestran que la Droguería Nueva Era S.R.L. habría adquirido 50.000 ampollas y habría vendido un total de 48.300 ampollas a hospitales y clínicas de la provincia de Buenos Aires, Córdoba y Santa Fe. También a la Municipalidad de Chivilcoy, a las ciudades de Rosario y Santa Fe.
La fiscalía también resalta que “en el allanamiento realizado en la sede de la droguería (26/05/2025) se recuperaron las 1.700 ampollas que no se vendieron”.
La Droguería Glamamed -se estima- compró 30.000 ampollas y del cruce de las facturas emitidas “se pudo saber que habría vendido 25.507 ampollas” a establecimientos de Córdoba, Rosario, Buenos Aires, CABA.
La cuarta sociedad involucrada en la venta de las partidas contaminadas de fentanilo es la Droguería Federal Pharma que habría adquirido 10.000 ampollas “según facturas de HLB 00036-00003412 y 00036-00003418 del 03/01/2025 por 5.000 ampollas cada una”. El Ministerio Público Fiscal remarcó que “en las facturas no se consignó el número de lote vendido”.

Y agrega: “De la revisión de los remitos emitidos por la firma Regional Med se pudo verificar que habría vendido al Ministerio de Salud de la Provincia de Santa Fe la cantidad de 4.800 ampollas en dos compras, y al Hospital J B Iturraspe la cantidad de 1.000 ampollas”.
La fiscalía también destacó: “Es importante aclarar que el lote 31.244 también resultó contaminado. Sin embargo, al menos a la fecha, no se han detectado muertes por su suministro. Por otra parte, no se descarta que existan otros lotes contaminados, será el devenir de esta investigación el que determine tal circunstancia”.
La actuación de la PROCUNAR
En los documentos a los que accedió este medio también se destaca “la actuación interjurisdiccional de la Procuraduría de Narcocriminalidad, que colabora en esta investigación con la fiscalía en el tramo denominado “desvío de cantidad”, develó pruebas que trajeron a escena un hecho de desvío del comercio lícito y controlado de un lote de fentanilo inyectable de la empresa HLB Pharma”.
Se trata de un caso ya revelado por Infobae: la causa 3534/2023 del registro del Juzgado Federal en lo Criminal y Correccional de Posadas, en el cual colabora la PROCUNAR y se “investiga una organización criminal dedicada a la comisión de diferentes delitos contra la salud pública, entre ellos, el desvío de la cadena de comercialización lícita de fentanilo de la firma HLB Pharma”.

Sobre este punto dice la fiscalía: “En lo que aquí nos ocupa, se observó un diálogo de fecha 9 de marzo de 2023 -extraído de un equipo de telefonía celular secuestrado-, en el que participó el allí imputado, Martín Hernán Alarcón y el usuario agendado como ‘Fede’. Durante la interacción el último le ofreció cien dosis de Fentanilo HLB, refiriendo que luego tendría cien dosis más, y acompañó imágenes tanto de una de las ampollas, como de una caja que rezó: “Lote 30366 VTO: JUL-23”.
“El ofrecimiento por fuera de los canales legales del lote 30366 de Fentanilo del laboratorio HLB fue el puntapié para que la PROCUNAR profundice en su trazabilidad, a fin de determinar la existencia de responsabilidad penal por parte de la empresa involucrada en el desvío evidenciado”, recordó la fiscalía.
La fiscalía agregó ese expediente a las actuaciones iniciadas por la contaminación del fentanilo con las bacterias Klebsiella pneumoniae y Ralstonia Picketti, que de manera prolija ya investigaba la PROCUNAR en 2023 y que, de manera lógica, muy bien podría seguir con esa investigación .

Según quedó expuesto en un escrito firmado por el juez Kreplak, el magistrado entendió que la suma de ese expediente por parte del Ministerio Público Fiscal “se trató de un hecho nuevo, “novedoso, aunque conexo con la hipótesis de desvío de cantidad del presente legajo, toda vez que se trataba de desvío de ampollas de fentanilo inyectable mas no de citrato de fentanilo”, y “se trataba de un lote respecto del cual no se había tomado a la fecha medida probatoria alguna”. Por esa razón, el juez dispuso que el desvio de esas ampollas de fentanilo en Misiones, se incorpore “a la causa FLP 34256/2025″ en la cual se investiga una hipótesis derivada y paralela a la causa central de los lotes contaminados de fentanilo HLB: el posible desvío casi 5 kilos de Citrato de Fentanilo.
Entre la documentación secuestrada, quedó acreditada la elaboración del lote de fentanilo 30366 (del cual se desviaron las ampollas a Posadas)“ fue rubricado por el director general Javier Tchukran y el jefe de producción Eduardo Darchuk que dio cuenta que ese lote fue fabricado por HLB Pharma el día 12/07/21 y contempló 170.433 unidades aptas”. Ambos están imputados en la causa que tramita en el juzgado de Ernesto Kreplak. El primero de ellos está detenido. El segundo está citado a declaración indagatoria.
Para el Ministerio Público Fiscal, “la forma de registración de la cadena de distribución/comercialización de las sustancias controladas de HLB no pasó inadvertida a la hora de analizarlas conjuntamente al comercio por fuera de los canales de distribución visto en el caso de la justicia federal de Posadas”.
De hecho, “la Técnica profesional de ANMAT, Eliana Marta Ise, reportó inconsistencias entre la documentación registrada, la disponible y el stock físico de los productos, cuyas deficiencias fueron clasificadas como “muy graves y graves” y derivaron en la suspensión preventiva de la habilitación de Alfarma, droguería conectada al mismo grupo empresario”, en referencia a Ariel García.

Por otra parte, el director de Precursores Químicos del Ministerio de Seguridad de la Nación, Cándido Velázquez “evidenció la desprolijidad en la ubicación de documentación solicitada por ese organismo durante la inspección de 2025 en HLB y en particular, solicitó los certificados de disposición final del producto, pero su entrega fue parcial”.
Por otro lado, destaca el dictamen fiscal “el mismo funcionario del Registro Nacional de Precursores Químicos (RENPRE) advirtió sobre una eventual diferencia entre las proporciones de drogas establecidas en la certificación de especialidad medicinal emitida por ANMAT, la cantidad de kilos de citrato de fentanilo utilizado y/o las ampollas elaboradas, que yacían en el Laboratorio Ramallo -parte del mismo grupo empresario-. Todo ello se encuentra aún bajo investigación”.

Entre la documentación recabada se destaca que “mediante nota NO-2025-91527257-APN-DFPQ#MSG de fecha 20/8/25, la Dirección de Fiscalización de Precursores Químicos expuso que, de las inspecciones practicadas en fecha 11/3/25 y 14/3/25 tanto en la firma HLB Pharma Group SA como en Laboratorios Ramallo SA, si bien se observó al Lote 30366 del producto “FENTANILO HLB” ampollas por 5ml dentro del Registro de Producción de fecha 12/7/21, de las 172 facturas de venta obtenidas ‘no se detalla el número de lote del producto en cuestión’”.
Por esa razón, la fiscal María Laura Roteta destacó que: “Esa forma de operar por parte de los imputados imposibilita el debido control de trazabilidad de las sustancias fabricadas por HLB, lo cual no solo incumple las Buenas Prácticas incorporadas mediante Disposición ANMAT 2069/2018, sino también alza la sospecha del desarrollo de actividades en infracción a la ley 23.737”, en mención a la ley sobre tenencia y tráfico de estupefacientes.

Dudas sobre la quema del fentanilo
La fiscalía mantiene abierta la investigación sobre la supuesta destrucción por parte de las empresas de Ariel García de 4.850,08 kilos de citrato de fentanilo “y su eventual desvío”. Se trata de la causa 142269/24 agregada a la investigación del fentanilo contaminado.
Dice la fiscalía sobre el hecho: “En definitiva, por un lado, existe motivo de sospecha para sostener que los responsables de HLB desviaron ampollas al mercado ilícito, mientras que se encuentra en vías de ser determinada la destrucción del citrato de fentanilo alegada por Nilda Furfaro”.
Se trata de la madre de Ariel García imputada en la causa por formar parte de la dirección de HLB Pharma y ser accionista. Fue ella quien firmó por parte de la sociedad la supuesta destrucción del Citrato de Fentanilo en polvo. La fiscal recuerda: “La destrucción de precursores o drogas controladas debe llevarse a cabo bajo supervisión oficial, con documentación precisa y verificación de las autoridades pertinentes, para evitar su desvío al mercado ilícito”. Sin embargo, el Ministerio Público Fiscal señaló los siguientes hallazgos:
- Falta de actas y registros oficiales: “No se hallaron documentos que acrediten con detalle el procedimiento completo, tales como actas de destrucción con la presencia de funcionarios de autoridad de aplicación (Ministerio de Seguridad o ANMAT), ni certificados de quema o eliminación firmados por responsables oficiales y testigos imparciales”.
- Entrega parcial/incompleta de documentación: “Durante las inspecciones y allanamientos, los laboratorios presentaron papeles de disposición final incompletos o reportes parciales, que no permiten individualizar ni el total destruido ni las condiciones bajo las cuales se habría realizado la quema”.
- Deficiencia en la trazabilidad: “Los registros de laboratorio sobre ingresos, egresos y salidas de materia prima presentan inconsistencias cronológicas y numéricas. La diferencia entre lo adquirido, lo utilizado en producción y lo alegadamente destruido no se puede explicar sólo con la documentación ofrecida por los imputados”.
- Observaciones de la Dirección de Precursores Químicos: “El organismo de control advirtió que no fue posible localizar todos los certificados ni verificar físicamente la destrucción de la totalidad del citrato denunciado”.
- Falencias operativas y antecedentes de desvío:” La investigación ya había hallado antecedentes de desvío de ampollas de fentanilo hacia el circuito ilícito, por fuera del canal farmacéutico legal, lo que genera un marco de sospecha sobre el destino que pudo tener la materia prima supuestamente destruida”.
- Sospecha de encubrimiento: “La falta de transparencia y los vacíos de control oficial refuerzan la sospecha de que la destrucción pudo haber sido simulada o sólo parcial, encubriendo un desvío real del citrato de fentanilo hacia usos prohibidos o venta clandestina”.
POLITICA
Gildo Insfrán mantuvo un fuerte cruce con un periodista que le preguntó por la suba de tarifas en Formosa

El gobernador de Formosa, Gildo Insfrán, quedó envuelto en una nueva polémica luego de cruzar a un periodista en plena conferencia de prensa que lo había consultado por la suba de tarifas en el distrito. El mandatario provincial responsabilizó del incremento al Gobierno nacional y calificó al corresponsal de “libertario”, para luego tildarlo de “ensobrado”.
El episodio se desató el miercoles en una conferencia de prensa encabezada por Insfrán, cuando el periodista Antonio “Tyntu” Ruiz, de la emisora local FM101.5, tomó la palabra y preguntó al gobierno provincial cuál sería el accionar ante el recorte de subsidios al consumo eléctrico dispuesto por Nación, así como también si se evaluaba brindar asistencia a los usuarios.
En su planteo, el periodista expresó su preocupación sobre el impacto de las nuevas tarifas en la economía popular y advirtió que de no mediar el Estado provincial, muchas familias se verán en la disyuntiva entre “comer y pagar la luz”.
“No hace falta que siga. Usted es libertario, y usted defiende la política nacional porque usted tenía que empezar haciéndose autocrítica sobre qué hace el Gobierno nacional para que ocurra esto en nuestra provincia. Así que está contestada su pregunta totalmente, no tengo más nada que decir”, replicó Insfrán.
“Y no se presente como Antonio Ruiz. Diga: “‘Tyntu’, el libertario… ensobrado”, lo reprendió luego a modo de chicana, dando por finalizado cualquier tipo de intercambio y sin responder a la pregunta inicial del periodista. “No contesto más”, cerró Insfrán, ante la insistencia del cronista.
La secuencia rápidamente se viralizó en redes sociales donde varios usuarios cuestionaron el accionar de Insfrán, quien días atrás supo protagonizar otra controversia luego de que se conociera que durante la inauguración de una escuela Insfrán se hizo entrevistar por tres niños que elogiaban su gestión y que incluso lo apodaban el “querido tío Gildo”.
Uno de ellos, por ejemplo, consultó: “¿Qué se siente ayudar a tantos niños y hacerlos felices?“. La pregunta causó indignación en redes sociales, ya que se trataba de varios niños que solo destacaban la administración provincial, sin crítica alguna.
“Se siente satisfacción. Pero desde la política podemos hacer edificios lindos, costear los sueldos de los que trabajan aquí, pero quienes les dan la calidad educativa a ustedes, son los docentes. El año pasado fuimos primeros en el país en las pruebas Aprender”, contestó Insfrán.
La secuencia generó indignación y derivó en un comunicado del Ministerio de Capital Humano, que conduce Sandra Pettovello. Allí se informó que el Gobierno nacional envió una nota al ministro de Cultura y Educación de Formosa, Julio René Araoz, para que precise si se inició una investigación sobre lo ocurrido, qué medidas se adoptarán respecto de las autoridades que organizaron las actividades y qué mecanismos existen para prevenir o sancionar situaciones de adoctrinamiento político-partidario.
Además, se solicitó información sobre posibles denuncias similares y los protocolos vigentes para garantizar el pluralismo y la libertad de pensamiento en las escuelas.
Gildo Insfrán,Formosa,Gildo Insfrán,Conforme a,,»Querido tío Gildo». La insólita entrevista de Insfrán con un grupo de alumnos tras la inauguración de una escuela en Formosa,,»La pasó muy mal». Mayans en Pinamar: su última charla con Cristina, la reforma laboral y la perpetuación de Insfrán,,»Gildo es un maestro, un ejemplo». Junto a Insfrán, Kicillof acusó a Milei de abandonar a las provincias,Formosa,,»Querido tío Gildo». La insólita entrevista de Insfrán con un grupo de alumnos tras la inauguración de una escuela en Formosa,,Qué dice el informe del SMN. Alerta naranja por tormentas: lluvias intensas, viento fuerte y posible caída de granizo en estas provincias,,Miedo
POLITICA
Javier Milei se reunió con Santiago Caputo y resolvió más cambios en Justicia

Javier Milei recibió este jueves a Santiago Caputo en la quinta de Olivos. El encuentro duró cerca de una hora y fue antes de la jura de Juan Bautista Mahiques como ministro de Justicia en el salón Blanco de la Casa Rosada.
En el entorno presidencial aseguran que el diálogo estuvo centrado en la agenda que comenzará a desplegar el nuevo equipo del ministerio y en las próximas decisiones que tomará el Ejecutivo en el área judicial. El Presidente le ofreció a Sebastián Amerio, hombre de suma confianza de Caputo, el cargo de Procurador del Tesoro. Reemplazaría así a Santiago Castro Videla.
Amerio fue desplazado de su cargo como viceministro de Justicia este miércoles. Lo reemplazó Santiago Viola, apoderado de La Libertad Avanza, que responde a Karina Milei. La interna quedó al rojo vivo y consolidó la influencia de la hermana del Presidente. Sin embargo, esta oferta puede leerse como un gesto al asesor presidencial.
Leé también: Tras la jura de Mahiques, el Gobierno activa reuniones de transición en el Ministerio de Justicia
El ala de funcionarios cercanos a Caputo intentaron impulsar a Amerio como Procurador General de la Nación en reemplazo de Eduardo Casal, pero los alfiles de la secretaria general de la Presidencia, Karina Milei, lo descartaron. Sólo avanzarán con los pliegos para completar vacancias en juzgados federales y nacionales.
En paralelo, el equipo de Mahiques comenzó a coordinar reuniones con el entorno del exministro Mariano Cúneo Libarona para ordenar expedientes en curso y definir las primeras medidas de la gestión. El objetivo es evitar interrupciones en los procesos administrativos abiertos dentro del ministerio.
Entre las prioridades aparece el análisis de las vacancias en el Poder Judicial y la posibilidad de avanzar con el envío de pliegos al Senado. En el oficialismo advierten que hay más de un centenar de cargos de jueces y fiscales pendientes de tratamiento en la Comisión de Acuerdos y que el nuevo ministro deberá definir cuáles impulsará primero.
Leé también: Tras jurar como ministro de Justicia, Mahiques espera que le entreguen el expediente de la AFA para definir si designa veedores
Otro de los expedientes que seguirá de cerca el nuevo equipo es el proceso administrativo impulsado por la Inspección General de Justicia (IGJ) sobre la Asociación del Fútbol Argentino (AFA). La definición sobre el pedido de designación de veedores para revisar los estados contables de la entidad aparece entre los temas que evaluará la nueva conducción del Ministerio de Justicia.
Javier Milei, Santiago Caputo
POLITICA
Mahiques arranca la gestión con cambios y pedidos de renuncia en áreas clave del Ministerio de Justicia

Apenas horas después de asumir al frente del Ministerio de Justicia, Juan Bautista Mahiques definió hacer modificaciones en el elenco de funcionarios que antes acompañaba a Mariano Cúneo Libarona en la gestión.
En medio de trascendidos, fuentes al tanto de las decisiones del nuevo ministro confirmaron a : “Hay cambios”.
Lo afirmó Mahiques minutos después, en una entrevista televisiva: “Hice cambios, llegué y pedí la renuncia de los funcionarios políticos, porque llego con un equipo. Para la IGJ (por la Inspección General de Justicia) tenemos dos o tres nombres en carpeta”, afirmó. Y agregó, en alusión a los desplazados: «Todavía no dejaron los cargos. Se les pidió la renuncia formal, son funcionarios que pone la política o el ministro y cuando el ministro se va, se tienen que ir».
Además de la IGJ, del Ministerio de Justicia dependen o están vinculados organismos sensibles como la Unidad de Información Financiera (UIF), que es el organismo de lucha contra el lavado de activos, y la Oficina Anticorrupción, que debe velar por la transparencia en de los funcionarios; además de la Oficina de Bienes Recuperados y el Centro Internacional para la Promoción de los Derechos Humanos (CIPDH-Unesco).
De esta manera, la primera medida de Mahiques será remover a funcionarios que trabajaban en el área y colocar nombres propios.
Esta tarde, en los pasillos de Balcarce 50 fuentes oficiales dejaban trascender que Mahiques estaba en proceso de revisión de todos los “ravioles” de su cartera y que se podían venir noticias de este tipo.
Pero, mientras esto sucedía, titulares de organismos que serían tocados por la remoción que impulsa el ministro decían todavía no haber recibido ninguna notificación de su nuevo jefe para que abandonaran sus cargos.
Noticia en desarrollo
Juan Bautista Mahiques,Conforme a,,Definiciones. Viola pasó por la oficina de Santiago Caputo: reunión clave para contener la interna libertaria,,No fue invitado a la jura. Mahiques se reunió con Amerio: buscan un destino para el alfil de Santiago Caputo,,Casa Rosada. El frío saludo entre Karina Milei y Santiago Caputo: ella lo agarró y él no sacó las manos de los bolsillos,Juan Bautista Mahiques,,No fue invitado a la jura. Mahiques se reunió con Amerio: buscan un destino para el alfil de Santiago Caputo,,Jura. El reemplazante de Mahiques en la fiscalía de la Ciudad será López Zavaleta, otro judicial con el apoyo de Angelici,,AFAGate. El extraño robo que puso en jaque el sistema de bolsos con dinero y un chat sugestivo sobre Mahiques
POLITICA3 días agoPuertas adentro, Villarruel explotó: «El esfuerzo no lo hizo la política» y demolió el relato económico de Milei
POLITICA3 días agoPetri y Villarruel se cruzaron por un gesto en el Congreso: de “golpista” a “te conozco por el trencito de la alegría”
CHIMENTOS1 día ago¡Interna total! Pablo Layus explotó y blanqueó quiénes son los que arruinan Intrusos: «Te matan»












